国际合作交流处(港澳台事务办公室)、国际教育学院(亚龙丝路学院)
您现在的位置:首页  国际合作交流处(港澳台事务办公室)、国际教育学院(亚龙丝路学院)  
 
  • 关于刘小方因公赴安哥拉的事先内部公示
  • 作者:  编辑:  来源:   时间:2025-06-03
    • 1749436833497007853.jpg


    • 1749436833743058766.jpg

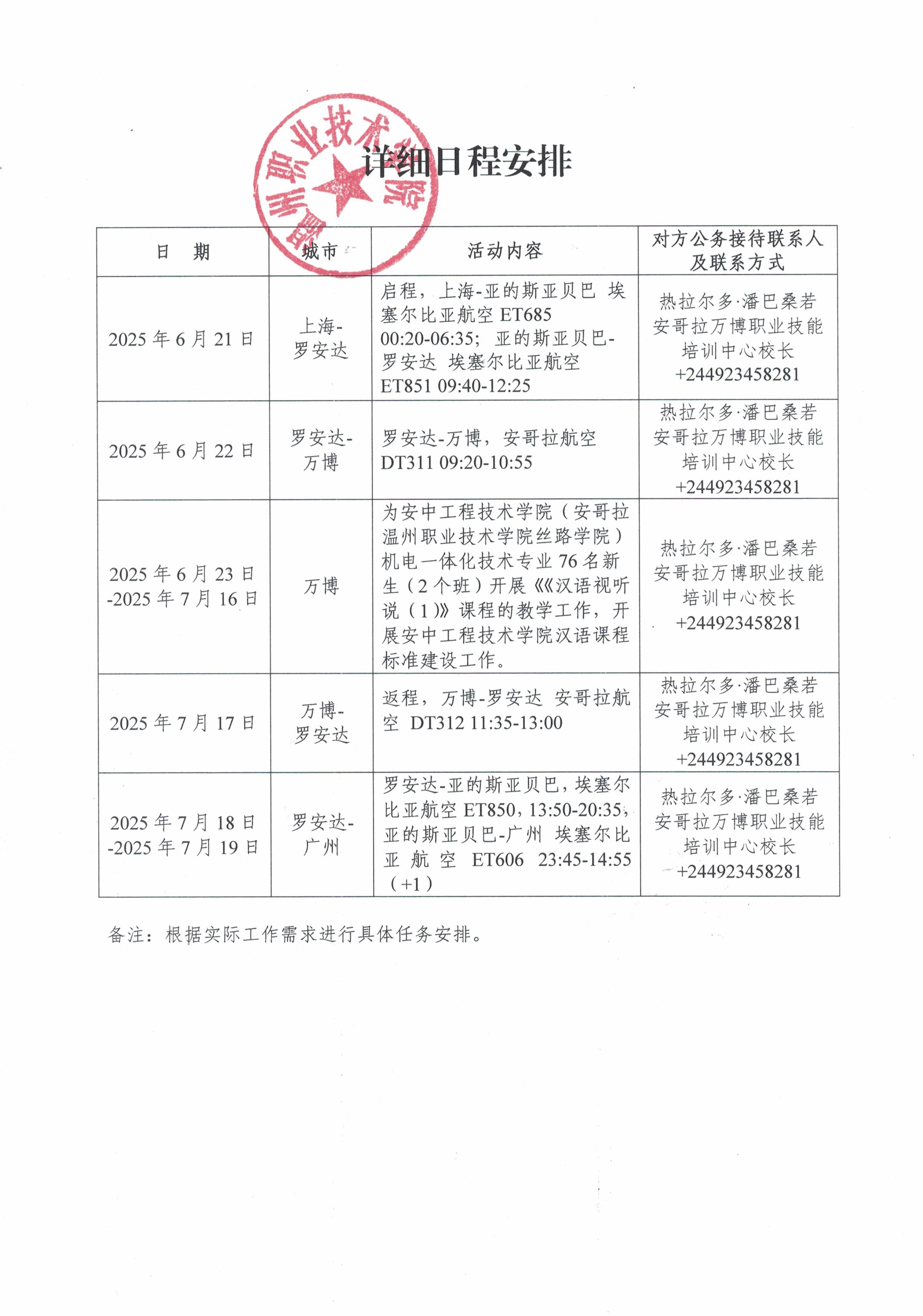
    • 一、公示时间:5个工作日(6月3日—6月9日)

      二、征求意见的方式和要求:在公示期内,任何单位和个人均可通过来电、来信、来访的形式,向本单位纪检、国际合作交流处反映公示对象存在的问题。

      三、公示联系处室和受理电话:

      国际合作交流处:0577-86680059

      纪委电话:0577-86680328、86680069

      举报信箱(E-Mail):jjs@wzvtc.cn

      网上举报:廉建在线(http://ljzx.wzvtc.cn)在线举报。


地址:中国·温州茶山高教园区(温州大学城)  邮政编码:325035
工作机构:信息公开领导小组办公室   技术支持:麦拓科技
电话:0577-86680000  传真:0577-86680090  电子信箱:wzvtc@wzvtc.cn
备案号:浙ICP备06027531号/经营许可证号:133030000238