招生就业处
您现在的位置:首页  招生就业处  
 
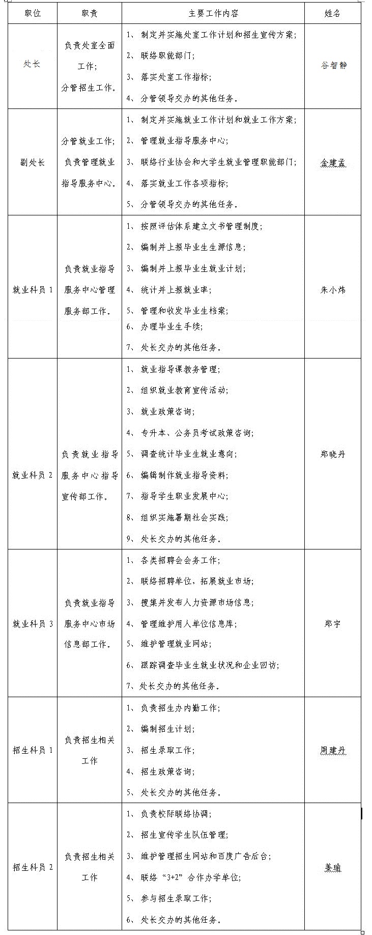
  • 招生就业处工作职责表
  • 作者:  编辑:  来源:   时间:2011-06-20

地址:中国·温州茶山高教园区(温州大学城)  邮政编码:325035
工作机构:信息公开领导小组办公室   技术支持:麦拓科技
电话:0577-86680000  传真:0577-86680090  电子信箱:wzvtc@wzvtc.cn
备案号:浙ICP备06027531号/经营许可证号:133030000238